首页
法律咨询
找律师
法律知识
文书模板
民法典
案例库
搜索
当前位置:
文书网
>
文书模板
全部
仲裁法
婚姻法
合同法
物权法
公司法
交通事故
知识产权
票据法
继承法
债权债务转让
民法
互联网金融法
广告法
房地产法
保险法
拍卖法
证券法
税法
土地管理法
刑法
刑事诉讼法
劳动法
消费者权益保护法
环境法
未成年人保护法
法规、办法
公文写作格式模板
民商法模板
经济法模板
刑事法模板
社会法模板
行政文书
常用办公文档
礼仪文书
企业管理制度
新闻信息
国家赔偿
卫生法
消防法
拆迁安置
公务员法
安全生产法
治安处罚
行政复议法
警察法
兵役法
教育法
规定范例2
45下载
7329阅读
规定范例1
14下载
46385阅读
规定
22下载
5904阅读
乡规民约范例
13下载
6306阅读
乡规民约
47下载
34993阅读
商店服务公约范例
14下载
6256阅读
商店服务公约
13下载
37618阅读
用料预算方法
22下载
27875阅读
物资领用制度
21下载
42059阅读
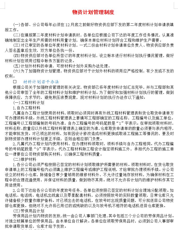
物资计划管理制度
28下载
41319阅读
企业物资消耗定额管理制度
32下载
11293阅读
库存量管理作业细则
37下载
6781阅读
自荐信范例
32下载
27859阅读
自荐信
44下载
7619阅读
公文版式-主送机关
42下载
21622阅读
公文版式-正文
50下载
22906阅读
农村干部公约范例
43下载
34873阅读
农村干部公约
29下载
24911阅读
家庭文明公约范例
23下载
43239阅读
家庭文明公约
38下载
8274阅读
文书下载排行榜
劳动合同简洁版
下载次数:32次
安徽新省劳动合同范本
下载次数:32次
剪发美发劳动合同书
下载次数:29次
04
区域销售经理劳动合同书
下载次数:29次
05
金融、贸易行业劳动合同
下载次数:29次
大家都在问
Q
私营企业管理人员职务犯罪怎么报案
Q
职务犯罪怎么报案
Q
法人代表犯罪被判刑后怎么办
Q
交通肇事逃逸不构成犯罪的怎么处理
Q
过失犯罪怎么理解
Q
法官犯罪怎么办
Q
犯罪嫌疑人死亡怎么办
Q
男方出轨怎么才构成犯罪
Q
涉嫌违法犯罪怎么办
Q
犯罪嫌疑人已被决定逮捕后怎么处理
精选法律知识
公司知识
法规、办法
民法知识
公文写作格式模板
知识产权知识
发票
物权登记
程序法
仲裁法
警察法
首页
上一页
36
37
38
39
下一页
尾页