首页
法律咨询
找律师
法律知识
文书模板
民法典
案例库
搜索
当前位置:
文书网
>
文书模板
全部
仲裁法
婚姻法
合同法
物权法
公司法
交通事故
知识产权
票据法
继承法
债权债务转让
民法
互联网金融法
广告法
房地产法
保险法
拍卖法
证券法
税法
土地管理法
刑法
刑事诉讼法
劳动法
消费者权益保护法
环境法
未成年人保护法
法规、办法
公文写作格式模板
民商法模板
经济法模板
刑事法模板
社会法模板
行政文书
常用办公文档
礼仪文书
企业管理制度
新闻信息
国家赔偿
卫生法
消防法
拆迁安置
公务员法
安全生产法
治安处罚
行政复议法
警察法
兵役法
教育法
问题帐款管理办法
43下载
15396阅读
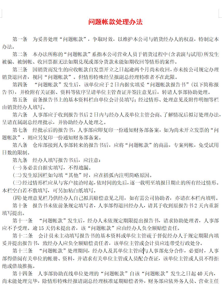
问题帐款处理办法
46下载
6715阅读
收款须知
43下载
5591阅读
会计员帐款回收考核办法
20下载
36990阅读
呆帐管理办法
28下载
40887阅读
检讨书
22下载
43467阅读
欢迎词范例
18下载
16920阅读
欢迎词1
13下载
43565阅读
欢迎词
26下载
48927阅读
欢送词范例
45下载
6265阅读
欢送词
29下载
29896阅读
大事记范例2
17下载
20948阅读
大事记范例
27下载
16491阅读
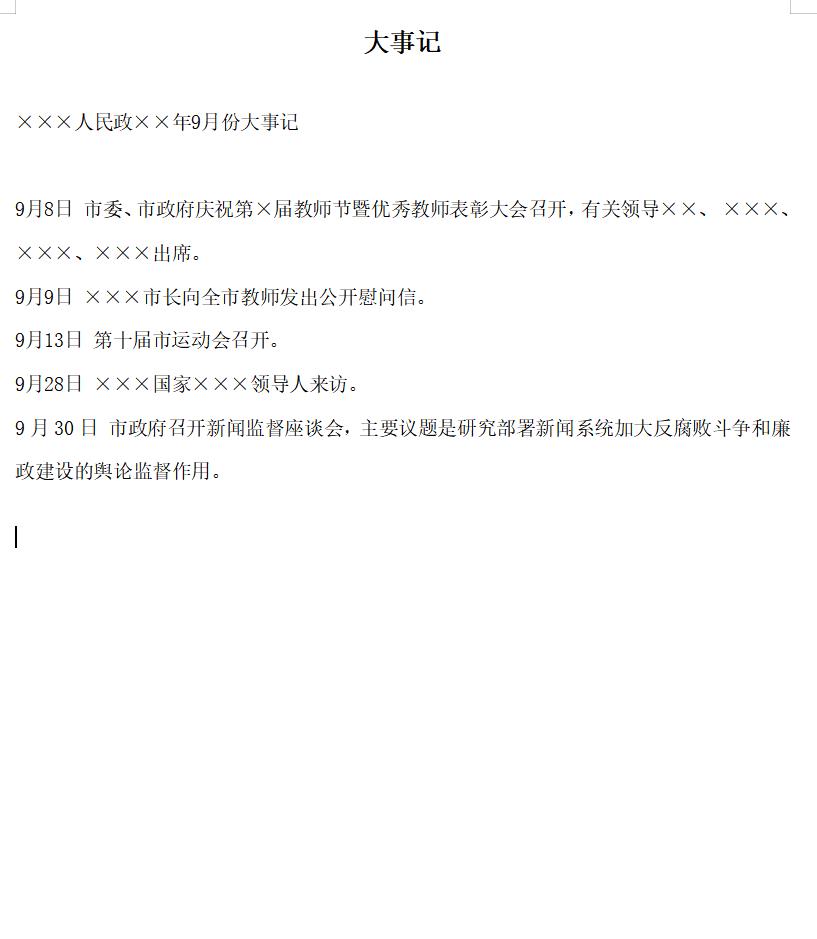
大事记
20下载
9761阅读
处置性决定范例
50下载
10227阅读
处置性决定
14下载
6890阅读
专稿范例
50下载
38530阅读
专稿
40下载
20144阅读
信息范例
17下载
39504阅读
信 息
48下载
25462阅读
文书下载排行榜
劳动合同简洁版
下载次数:32次
安徽新省劳动合同范本
下载次数:32次
剪发美发劳动合同书
下载次数:29次
04
区域销售经理劳动合同书
下载次数:29次
05
金融、贸易行业劳动合同
下载次数:29次
大家都在问
Q
私营企业管理人员职务犯罪怎么报案
Q
职务犯罪怎么报案
Q
法人代表犯罪被判刑后怎么办
Q
交通肇事逃逸不构成犯罪的怎么处理
Q
过失犯罪怎么理解
Q
法官犯罪怎么办
Q
犯罪嫌疑人死亡怎么办
Q
男方出轨怎么才构成犯罪
Q
涉嫌违法犯罪怎么办
Q
犯罪嫌疑人已被决定逮捕后怎么处理
精选法律知识
公司知识
法规、办法
民法知识
公文写作格式模板
知识产权知识
发票
物权登记
程序法
仲裁法
警察法
首页
上一页
45
46
47
48
下一页
尾页