首页
法律咨询
找律师
法律知识
文书模板
民法典
案例库
搜索
当前位置:
文书网
>
文书模板
全部
仲裁法
婚姻法
合同法
物权法
公司法
交通事故
知识产权
票据法
继承法
债权债务转让
民法
互联网金融法
广告法
房地产法
保险法
拍卖法
证券法
税法
土地管理法
刑法
刑事诉讼法
劳动法
消费者权益保护法
环境法
未成年人保护法
法规、办法
公文写作格式模板
民商法模板
经济法模板
刑事法模板
社会法模板
行政文书
常用办公文档
礼仪文书
企业管理制度
新闻信息
国家赔偿
卫生法
消防法
拆迁安置
公务员法
安全生产法
治安处罚
行政复议法
警察法
兵役法
教育法
安装工程合同
49下载
11307阅读
报告(答复)
20下载
45231阅读
报告(报送)
23下载
22704阅读
建筑工人劳动合同范本
45下载
38765阅读
建筑工人劳动合同(样本)
41下载
11109阅读
建筑工地用工劳动合同
15下载
46529阅读
建筑工地用工劳动合同 (1)
23下载
42609阅读
简易劳动合同文本
40下载
26435阅读
简易劳动合同书
20下载
44970阅读
简易劳动合同范本
20下载
29991阅读
剪约美发劳动合同书
24下载
39531阅读
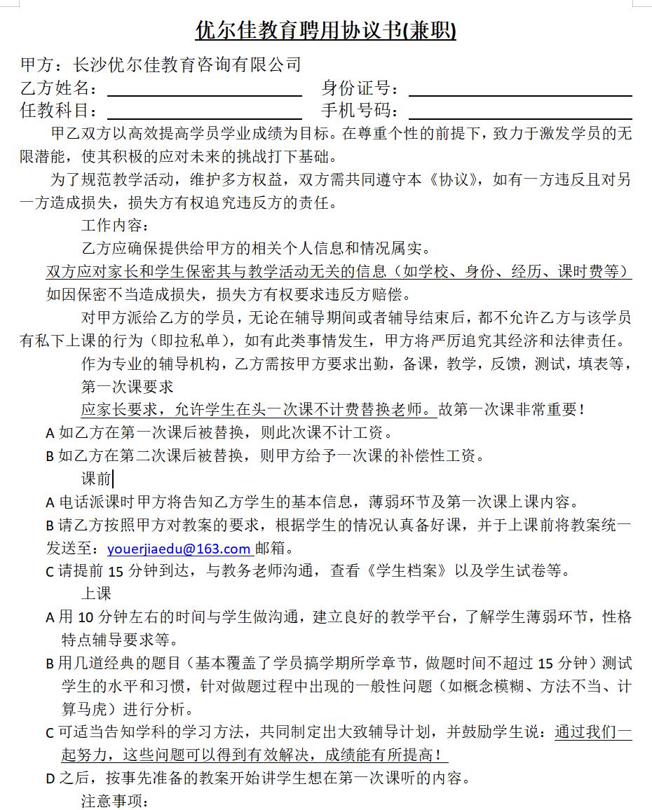
兼职教师聘用协议书
31下载
17245阅读
驾驶员劳动合同范本
24下载
48155阅读
家政与雇主的合同
15下载
44888阅读
家政服务协议(住家保姆)
23下载
39112阅读
家政服务合同-清洁卫生
34下载
27410阅读
家政服务合同两方
34下载
25351阅读
家政服务合同范本(三方)
15下载
33152阅读
家政服务合同1
24下载
10340阅读
家政服务合同
17下载
10947阅读
文书下载排行榜
劳动合同简洁版
下载次数:32次
安徽新省劳动合同范本
下载次数:32次
剪发美发劳动合同书
下载次数:29次
04
区域销售经理劳动合同书
下载次数:29次
05
金融、贸易行业劳动合同
下载次数:29次
大家都在问
Q
私营企业管理人员职务犯罪怎么报案
Q
职务犯罪怎么报案
Q
法人代表犯罪被判刑后怎么办
Q
交通肇事逃逸不构成犯罪的怎么处理
Q
过失犯罪怎么理解
Q
法官犯罪怎么办
Q
犯罪嫌疑人死亡怎么办
Q
男方出轨怎么才构成犯罪
Q
涉嫌违法犯罪怎么办
Q
犯罪嫌疑人已被决定逮捕后怎么处理
精选法律知识
公司知识
法规、办法
民法知识
公文写作格式模板
知识产权知识
发票
物权登记
程序法
仲裁法
警察法
首页
上一页
52
53
54
55
下一页
尾页