首页
法律咨询
找律师
法律知识
文书模板
民法典
案例库
搜索
当前位置:
文书网
>
文书模板
全部
仲裁法
婚姻法
合同法
物权法
公司法
交通事故
知识产权
票据法
继承法
债权债务转让
民法
互联网金融法
广告法
房地产法
保险法
拍卖法
证券法
税法
土地管理法
刑法
刑事诉讼法
劳动法
消费者权益保护法
环境法
未成年人保护法
法规、办法
公文写作格式模板
民商法模板
经济法模板
刑事法模板
社会法模板
行政文书
常用办公文档
礼仪文书
企业管理制度
新闻信息
国家赔偿
卫生法
消防法
拆迁安置
公务员法
安全生产法
治安处罚
行政复议法
警察法
兵役法
教育法
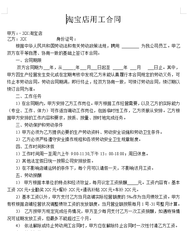
网店员工聘用合同
49下载
35809阅读
通用劳动合同
42下载
34024阅读
淘宝劳动合同
40下载
23392阅读
淘宝劳动合同 (1)
48下载
49624阅读
淘宝店劳动合同范本
30下载
25774阅读
送货员岗位聘用协议书
24下载
49333阅读
送货工人劳动合同 (1)
19下载
36821阅读
私营企业职工劳动合同
33下载
45539阅读
私营企业职工劳动合同
17下载
32658阅读
私营企业劳动合同样本(固定期限)
42下载
23354阅读
私营企业雇工劳动合同书
13下载
18383阅读
私人小企业劳动合同
30下载
23678阅读
私企雇工劳动合同书
22下载
13738阅读
暑期辅导班教师聘用合同
40下载
33418阅读
事业单位聘用合同(通用范本)
16下载
15895阅读
实习协议范本
37下载
14392阅读
实习生劳动协议书
44下载
41899阅读
提存
50下载
14458阅读
实习生劳动合同(带封面)
19下载
37773阅读
夫妻关系公证书
31下载
36923阅读
文书下载排行榜
劳动合同简洁版
下载次数:32次
安徽新省劳动合同范本
下载次数:32次
剪发美发劳动合同书
下载次数:29次
04
区域销售经理劳动合同书
下载次数:29次
05
金融、贸易行业劳动合同
下载次数:29次
大家都在问
Q
私营企业管理人员职务犯罪怎么报案
Q
职务犯罪怎么报案
Q
法人代表犯罪被判刑后怎么办
Q
交通肇事逃逸不构成犯罪的怎么处理
Q
过失犯罪怎么理解
Q
法官犯罪怎么办
Q
犯罪嫌疑人死亡怎么办
Q
男方出轨怎么才构成犯罪
Q
涉嫌违法犯罪怎么办
Q
犯罪嫌疑人已被决定逮捕后怎么处理
精选法律知识
公司知识
法规、办法
民法知识
公文写作格式模板
知识产权知识
发票
物权登记
程序法
仲裁法
警察法
首页
上一页
75
76
77
78
下一页
尾页