首页
法律咨询
找律师
法律知识
文书模板
民法典
案例库
搜索
当前位置:
文书网
>
文书模板
全部
仲裁法
婚姻法
合同法
物权法
公司法
交通事故
知识产权
票据法
继承法
债权债务转让
民法
互联网金融法
广告法
房地产法
保险法
拍卖法
证券法
税法
土地管理法
刑法
刑事诉讼法
劳动法
消费者权益保护法
环境法
未成年人保护法
法规、办法
公文写作格式模板
民商法模板
经济法模板
刑事法模板
社会法模板
行政文书
常用办公文档
礼仪文书
企业管理制度
新闻信息
国家赔偿
卫生法
消防法
拆迁安置
公务员法
安全生产法
治安处罚
行政复议法
警察法
兵役法
教育法
选拔干部候选人评分表
47下载
35355阅读
训练成效调查表
42下载
42381阅读
业务人员考核表
24下载
7191阅读
业务员工作日报
22下载
31722阅读
一周出差预定报告表
43下载
46027阅读
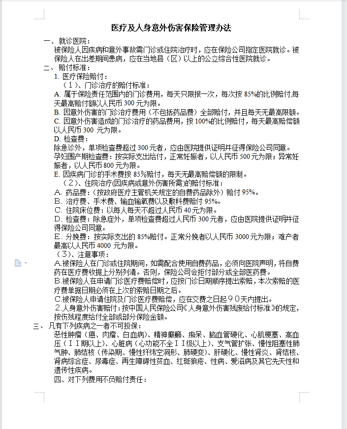
医疗及人身意外伤害保险管理办法
13下载
17766阅读
劳务用工合同国规版【详细版】
50下载
34221阅读
劳务合同书 (简版)
41下载
42357阅读
劳动合同书国规版【详细版】
33下载
8656阅读
劳动合同简【简版】
43下载
32702阅读
项目合作协议(传媒公司)
25下载
49214阅读
文化传媒有限公司与科技有限公司媒体战略合作协议
43下载
29864阅读
文化传媒-劳务合同
38下载
48823阅读
文化传媒合同范本
28下载
10467阅读
文化传媒公司项目经理聘用合同
16下载
6549阅读
文化传媒公司广告发布合同
34下载
5458阅读
文化传播有限公司合同模板
33下载
27210阅读
广告公司VI合作合同
17下载
45642阅读
传媒广告业务合同书
41下载
31440阅读
传媒公司章程范本
19下载
13884阅读
文书下载排行榜
劳动合同简洁版
下载次数:32次
安徽新省劳动合同范本
下载次数:32次
剪发美发劳动合同书
下载次数:29次
04
区域销售经理劳动合同书
下载次数:29次
05
金融、贸易行业劳动合同
下载次数:29次
大家都在问
Q
私营企业管理人员职务犯罪怎么报案
Q
职务犯罪怎么报案
Q
法人代表犯罪被判刑后怎么办
Q
交通肇事逃逸不构成犯罪的怎么处理
Q
过失犯罪怎么理解
Q
法官犯罪怎么办
Q
犯罪嫌疑人死亡怎么办
Q
男方出轨怎么才构成犯罪
Q
涉嫌违法犯罪怎么办
Q
犯罪嫌疑人已被决定逮捕后怎么处理
精选法律知识
公司知识
法规、办法
民法知识
公文写作格式模板
知识产权知识
发票
物权登记
程序法
仲裁法
警察法
首页
上一页
69
70
71
72
下一页
尾页