首页
法律咨询
找律师
法律知识
文书模板
民法典
案例库
搜索
当前位置:
文书网
>
文书模板
全部
仲裁法
婚姻法
合同法
物权法
公司法
交通事故
知识产权
票据法
继承法
债权债务转让
民法
互联网金融法
广告法
房地产法
保险法
拍卖法
证券法
税法
土地管理法
刑法
刑事诉讼法
劳动法
消费者权益保护法
环境法
未成年人保护法
法规、办法
公文写作格式模板
民商法模板
经济法模板
刑事法模板
社会法模板
行政文书
常用办公文档
礼仪文书
企业管理制度
新闻信息
国家赔偿
卫生法
消防法
拆迁安置
公务员法
安全生产法
治安处罚
行政复议法
警察法
兵役法
教育法
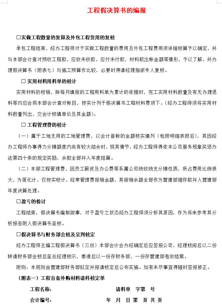
工程假决算书的编报
42下载
10385阅读
工程的变更
22下载
13041阅读
会议纪要范例4
27下载
7003阅读
会议纪要范例3
36下载
24738阅读
会议纪要范例2
23下载
19155阅读
会议纪要范例1
39下载
46209阅读
会议纪要
40下载
14229阅读
纪要(办公会议)
45下载
23814阅读
纪要(代表会议)
47下载
32780阅读
纪要(工作会议)
19下载
38391阅读
纪要(汇报会议)
46下载
41055阅读
纪要(联席会议)
21下载
17490阅读
工程的报价
17下载
27441阅读
基本建设管理实施细则总则
44下载
21166阅读
应急工程及改迁工程
26下载
29282阅读
设备工程建设管理制度
45下载
7423阅读
基本建设管理实施细则其他
10下载
14192阅读
竣工验收及竣工资料
31下载
11234阅读
基建前期工作管理
34下载
28989阅读
基建财务与器材管理
34下载
45033阅读
文书下载排行榜
劳动合同简洁版
下载次数:32次
安徽新省劳动合同范本
下载次数:32次
剪发美发劳动合同书
下载次数:29次
04
区域销售经理劳动合同书
下载次数:29次
05
金融、贸易行业劳动合同
下载次数:29次
大家都在问
Q
私营企业管理人员职务犯罪怎么报案
Q
职务犯罪怎么报案
Q
法人代表犯罪被判刑后怎么办
Q
交通肇事逃逸不构成犯罪的怎么处理
Q
过失犯罪怎么理解
Q
法官犯罪怎么办
Q
犯罪嫌疑人死亡怎么办
Q
男方出轨怎么才构成犯罪
Q
涉嫌违法犯罪怎么办
Q
犯罪嫌疑人已被决定逮捕后怎么处理
精选法律知识
公司知识
法规、办法
民法知识
公文写作格式模板
知识产权知识
发票
物权登记
程序法
仲裁法
警察法
首页
上一页
33
34
35
36
下一页
尾页